SwissNature.org - Fotos, Lebensräume/Lebensgemeinschaften, Nachweise und Arten

In unserem Projekt SwissNature.org beobachten und dokumentieren wir Pflanzen und Tiere (Lebensgemeinschaften, Biozönose) in ihren Lebensräumen (Habitate, Biotope) und versuchen Beziehungen und Abhängigkeiten zwischen Tieren und Pflanzen aufzuzeigen.
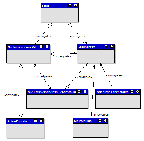
Auf dieser Seite wird beschrieben, wie diese Beziehungen und Abhängigkeiten auf SwissNature.org erkundet werden können.

Zusammenhänge

SwissNature.Org: Zusammenhänge Fotos, Lebensräume, Arten und Nachweise.
SwissNature.Org: Zusammenhänge Fotos, Lebensräume, Arten und Nachweise.
In den nachfolgenden Abschnitten werden die Elemente des obenstehenden Diagramms beschrieben.

Fotos

In SwissNature.org verwenden wir ausschliesslich Fotos, welche wir selbst erstellen konnten. Sie bilden die Basis der Lebensräume und Nachweise. D.h. jeder Nachweis können wir mit min. einem Foto belegen.

Lebensraum und Lebensgemeinschaft

Als Lebensraum (Habitat, Biotop) bezeichnen wir eine Fläche im Gelände, auf welcher wir mehrmals nach Tieren und Pflanzen Ausschau gehalten haben und auf welcher wir Tiere und Pflanze (Lebensgemeinschaft, Biozönose) beobachten und dokumentieren konnten.
Die Abmessungen und Formen der untersuchten Lebensräume sind unterschiedlich. Sie hängen weitgehend vom Gelände und der Art des Lebensraums ab. Oberste Priorität hat immer, dass durch unsere Tätigkeit kein Schaden entsteht. Deshalb operieren wir oft von Wander-/Bergwegen oder (Natur-)Strassen aus. Bereits so lassen sich sehr viele Tiere und Pflanzen beobachten und dokumentieren.
Auf SwissNature.org werden neue Lebensräume erst angezeigt, wenn sie über eine bestimmte Anzahl von Arten enthalten, welche wir +/- bestimmen konnten. Normalerweise werden pro Art in einem Lebensraum 2 Fotos angezeigt. Gruppiert werden die Arten nach Fauna / Flora, einer Kategorie (z.B. für Fauna die Kategorie Insekten) und einer Unterkategorie (z.B. für die Kategorie Fauna / Insekten die Unterkategorie Wespen).

Nachweise einer Art

In SwissNature.org unterscheiden wir zwischen zwei Arten von Nachweisen:
  • Beziehungen Pflanze/Tier
    Ein solcher Nachweis entsteht, wenn z.B. ein Insekt die Blüte einer Blume zur Nahrungsaufnahme besucht. Als Nachweis wird auf der Seite des Insekts ein Foto angezeigt, welches das Insekt auf der Blüte der Blume zeigt. Entsprechend wird auf der Seite der Blume dasselbe Foto angezeigt.
  • Vorkommen in Lebensraum
    Ein solcher Nachweis entsteht, wenn wir ein Tier oder eine Pflanze in einem unserer Lebensräume beobachten und dokumentieren konnten.

Alle Fotos einer Art in Lebensraum

Auf der Seite zu einem Lebensraum werden pro Art nur 1-2 Foto angezeigt.
Auf der Seite Alle Fotos einer Art in Lebensraum werden alle Fotos einer Art angezeigt, welche wir in einem bestimmten Lebensraum erstellen und bereits aufbereiten konnten.
Die Fotos werden nach dem Aufnahmedatum gruppiert. Sofern vorhanden und in die Datenbank eingepflegt, werden pro Tag die Bedingungen (Zeitraum, Temperatur, Wind, Bewölkung, etc.) angezeigt, welche zum Zeitpunkt der Aufnahmen herrschte.

Artenliste Lebensraum

Auf der Seite Artenliste Lebensraum werden die bisher bestimmten und publizierten Arten eines Lebensraums in Form einer Liste angezeigt.
Die Arten werden gleich wie die Fotos gruppiert. Siehe Abschnitt Lebensraum.

Arten-Porträts

In den Arten-Porträts werden Arten in Wort und Bild vorgestellt. Dabei versuchen wir Details zu zeigen, welchem eine Art charakterisieren und z.T. auf den ersten Blick nicht erkennbar sind.

Meteo-/Klimadaten zu Lebensraum

Zu jedem Lebensraum können Meteo- und Klimadaten der am nächsten beim Lebensraum gelegenen Messstationen von MeteoSchweiz in grafischer Form angezeigt werden.
Mit Hilfe dieser Meteo-/Klimadaten erhoffen wir uns, mit der Zeit Zusammenhänge zwischen Meteo & Klima sowie der Entwicklung der Lebensräume und ihrer Bewohner aufzeigen zu können.

Insekten auf Blütenpflanzen und andere Beziehungen zwischen Pflanzen und Tieren

Auf dieser Seite kann ermittelt werden, welche Tiere (z.B. Alle, Bienen oder Kaisermantel) wir bisher an/auf welchen Pflanzen (z.B. Alle, Lippenblütler oder Glänzende Skabiose) dokumentieren, bestimmen und in die Datenbank einpflegen konnten.

Höhenbereiche, in welchen Tiere (Fauna) und Pflanze (Flora) leben

Auf dieser Seite kann ermittelt werden, in welchen Höhenbereichen wir welche Tiere (z.B. Alle, Bienen oder Kaisermantel) und/oder Pflanzen (z.B. Alle, Lippenblütler oder Glänzende Skabiose) dokumentieren sowie im Büro bestimmen und in die Datenbank einpflegen konnten.

Arten nach Kategorien

Auf dieser Seite werden die Kategorien genannt und verlinkt, deren bisher durch uns in Teilen der Schweiz nachgewiesenen Arten in einer Übersicht mit je einem Foto betrachtet werden können.