SwissNature.org - Photos, habitats, evidence and species

In our project SwissNature.org we observe and document plants and animals in their habitats and try to show relationships and dependencies between animals and plants.
This page describes how to explore these relationships and dependencies on SwissNature.org.

Relationships

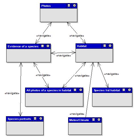
SwissNature.Org: Interrelationships photos, habitats, species and evidence.
SwissNature.Org: Interrelationships photos, habitats, species and evidence.
The following sections describe the elements of the above diagram.

Photos

In SwissNature.org we use exclusively photos, which we could create ourselves. They form the basis of the habitats and evidence. I.e. every evidence we can prove with at least one photo.

Habitat

We call a habitat an area in the field where we have looked for animals and plants several times and where we could observe and document animals and plants.
The dimensions and shapes of the habitats studied vary. They depend largely on the terrain and the type of habitat. The top priority is always that no damage is caused by our activity. Therefore, we often operate from hiking/mountain trails or (nature) roads. Already in this way very many animals and plants can be observed and documented.
On SwissNature.org new habitats are only displayed if they contain over a certain number of species which we could +/- determine. Normally 2 photos are displayed per species in a habitat. Species are grouped by Fauna / Flora, a category (e.g. for Fauna the category Insects) and a subcategory (e.g. for the category Fauna / Insects the subcategory Wasps).

Evidence of a species

In SwissNature.org we distinguish between two types of evidence:
  • Relationships between plants and animals
    Such a evidence arises when, for example, an insect visits the blossom of a flower to feed. As a proof, a photo showing the insect on the flower's blossom is displayed on the insect's side. Correspondingly, the same photo is displayed on the side of the flower.
  • Occurrence in habitat
    Such evidence occurs when we have been able to observe and document an animal or plant in one of our habitats.

All photos of a species in habitat

On the habitat page, only 1-2 photo are displayed per species.
On the page All photos of a species in habitat all photos of a species are displayed, which we could create and already prepare in a certain habitat.
The photos are grouped by the date they were taken. If available and entered into the database, the conditions (time period, temperature, wind, cloud cover, etc.) that prevailed at the time the photos were taken are displayed for each day.

Species list habitat

The Species list habitat page displays the previously determined and published species of a habitat in the form of a list.
The species are grouped the same as the photos. See section Habitat.

Meteo/climate data on habitat

For each habitat, meteorological and climate data from the MeteoSwiss monitoring stations closest to the habitat can be displayed in graphical form.
With the help of this meteo/climate data, we hope to be able to show connections between meteo and climate as well as the development of habitats and their inhabitants over time.

Insects on flowering plants and other relationships between animals and plants

On this page, you can find out which animals (e.g. all, bees or silver-washed fritillaries) and which plants (e.g. all, labiates or scabious) we have been able to document, identify and enter in the database so far.

Elevation zones where animals (fauna) and plants (flora) live

On this page, you can find out at which altitudes we were able to document which animals (e.g. all, bees or emperor moths) and/or plants (e.g. all, labiates or shiny scabious) and identify them in the office and enter them into the database.

Categories of species

This page shows the categories of animals for which we have provided evidence in some parts of Switzerland, with an overview of each category and a photo.